咨询热线: 18225968333
联系我们Contact us
全国咨询热线18225968333

公积金提取代办

公司地址:上海华能联合大厦

联系电话:13065553707

铁岭常见问题

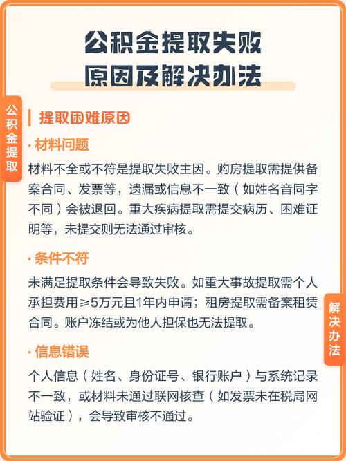
铁岭公积金提取失败原因_公积金提取老是失败

发布时间:2026-04-19 01:50:03

昨天凌晨三点,我又在支付宝上点了一遍提取。

仍是遭遇失败,页面弹出一行呈现为红色字样的字,我目不转睛地凝视了许久,那种感受,恰似与一个无法言语的人发生争执,你焦急到极点,可它始终不向你说明缘由。

这不是我第一次栽在这里了。

2026年4月,国内各地不间断地加紧施行公积金相关的新政策,在这些政策里,贷款可获批的额度不断被提高,能够提取公积金的情形范围持续扩大。然而公积金提取失败原因,伴随政策愈发放开,我去申请提取公积金时,钱却越来越难以成功取出,这究竟符合何种逻辑呢?

身边跟我一样惨的人,还真不少。

系统故障

你永远猜不到,现在连政府网站的系统都这么脆弱。

有个友人办理商贷提取这事 使得公积金中心 不能够获取中国银行的贷款数据 银行与公积金二者不同 信息互不连通 恰似两个从来都不互相往来的邻居 你夹在中间奔波忙碌 累得腿都快跑断了 两边却都说问题不在自己这边。

某些地方愈发离谱,在南宁12345热线一月份所收到的公积金投诉之中,仅仅是因网站域名变更致使无法登录的情况,便有384件之多,换了个网址,你却登录不上了,你跟一个网址较什么劲呢?

也存在系统维护情况,恰好赶上进行年终结账之际,业务这般一停止就是延续好多天,倘若你正好在月底有着急需用钱的状况,那就只能干巴巴地瞪眼,我上次便是在月底进行提交的,系统告知我呈现“接口异常”这种表述,“接口异常”这四个字,致使我在厕所蹲了长达半小时的时间来生闷气。

自打四月起始,全国在一季度期间颁布了超过60次公积金方面的全新政策,其频率之高简直令人咋舌。然而呢,系统进行升级这一情况却跟不上政策所产生变化的那股节奏步伐,后台方面正忙于修理程序漏洞故障,而处于前台的相关人员就只好一次次地提交却遭遇失败。

我那位朋友直至如今都没能办理下来,在于每次进行线上申请之际均会出现“贷款合同编号无法确认”的提示。她已拨打了八次银行的电话,银行声称编号并无差错,叫她去联系公积金中心。公积金中心表示于系统内查找不到,要她去找银行。她快要被这般的死循环给逼得发疯了!

银行卡的幺蛾子

公积金提取失败原因

这个坑,估计很多人都踩过。

且莫臆想自身所绑乃是一类卡,而实际上,于系统的视角里你的那张卡可是存在足足一百种问题之处。你看,账户名假若输给进去一个空格之情形,无疑是不行的。然后,身份证号倘若跟账号这两者不相匹配状,赫然是不行滴喏。更足令人可气恼愤愤不已的是,有着部分银行,其本身就居然并不在公积金中心所列出的合作名单范围之内。

去年年末的时候,我运用工商银行的二类卡去申请提取,然而金额超出了限制范围,结果直接遭遇失败。之后替换为一张一类卡才将此事处理成功。只是你说说看,哪个人会平白无故地去记住自己所办理的是几类卡呢?

深圳那个地方,有人表明达成了提取的成功状况,然而等待了将近十天,钱财却始终没有到账。他产生了疑惑,自己应不应该是半夜实施操作从而触发了程序漏洞。之后经过查询才弄明白,系统明确显示“托递失败”,此情形下需要再次更换卡片然后重新进行申请。

问题是,系统从来没主动告诉过他。

偶尔遭遇失败时,你所获取的仅仅是一句“银行卡信息校验不通过” ,你需要自行去猜测,究竟是自身输入有误,还是银行方面正在进行升级,又或者是公积金中心的系统再次出现故障了。

网站上面存在着一个吐槽,其精准程度相当高,办理公积金提取这一行为,恰似与一位脾气暴躁的客服展开争吵,那个对方始终仅仅说着“不行”,从来都不会告知你其中的缘由。

封存和社保

离职提取是另一个大坑。

我存在一位往年的共事者在上年末的时候遭遇了被裁掉的情况 ,在2月份之际前去开展申请注销账户并提取的行为 ,原本认定社保中断缴纳三个多月必然不会出现问题。然而却遭到了驳回 ,给出的缘由是 “社保并未停止缴纳达到三个月以上 ”。此人进行了一番计算 ,分明是超过了的 ,只是公积金管理中心的系统是按照天数来计算的 ,哪怕差一天都是不可以的。

有另一个朋友的情况更为糟糕,从公司离开已过去半年整,其公积金账户处于封存状态超过了半年时间,重新更换银行卡并进行绑定操作达十几次之多,每一次都到了需要签名的最后一步骤,然而页面弹出一个红色边框提示说“办理失败”。

他拨打了12329,等待了半小时,却没有人接听。之后,他更换了另外一个渠道,也就是官方公众号,才最终办理成功。在同一个单位,针对同一笔钱,仅仅更换一个入口,结果却有着极大的差异。

有人通过网络说存在这么一件事:向巴中方面提取公积金时出现联行号校验没过这种现象,即便更换了三张一类卡结果仍是没用。那人表明:“我并非巴中人氏,其长期身处外地,去往现场这件事无法达成,再者办理本地银行卡此行为也难以施行。”。

公积金提取失败原因

你瞧,公积金这般事物,分明属于你的钱款,然而提取之际却仿若在同一个陌生系统展开智谋与勇力的对抗。你历经四处奔波打工挣钱,公积金却安于原处,它与你之间横亘着数不清的审核关卡以及未知的程序故障。

信息对不上

最无语的是信息对不上。

有个从事数据分析工作的朋友曾给我进行过科普。许多人的婚姻登记信息乃是十几年前留下来的陈旧数据,那个时候身份证号长度已然存在不对的状况。公积金系统前往政府共享平台采集数据,然而拉取到的婚姻状态跟此刻的你全然不同。随后系统就陷入了卡顿状态,提取申请遭到驳回,你满心疑惑,根本不清楚究竟是哪里出现了问题。

单身变已婚,已婚变离异,都是常见的事。

仍有人因身份证过期后未对银行卡预留信息予以更新,公积金系统在调取身份证照片时发觉匹配不上,进而提取程序直接宣告终止。此时,你必须前往银行柜台再度进行信息更新操作,之后返回原处重新提交。如此一来一往,起码需要三四天时间。

你所提及的这些事情,难道是难以去解决的吗?实际上并非如此,其本质仅仅是信息差方面的问题罢了。在你所处的这边维持着正常的生活状态,然而在另一边系统却运用着陈旧的数据,你始终都难以料到它是依据什么样的标准来对你进行限制的。

政策放宽有什么用

我听闻新闻讲述,在二零二六年的时候,公积金贷款额度有了大幅的提升,于杭州地区,最高能够贷到一百八十万之多,而在南京地区,却降低了月供账户留存的金额数量。并且,提取的场景范围也从买房这一情况,扩展到了装修、契税以及物业费等方面。

政策正呈现出越发宽松的态势了,然而,你的钱依旧没办法取出来,这些状况与你究竟存在什么关联呢?

我结识了一位才购置房产的友人,其契税缴纳了好几万元公积金提取失败原因,依照新出台的政策原本能够一次性提取公积金用以支付。然而他在网上申请了三次均以失败告终,系统给出提示称“信息校验未通过”。他前往了两趟服务大厅,最终窗口的工作人员告诉他:乃是税务系统推送的数据里缺少了一位数字。

就这么一位数,折腾了他一个礼拜。

据实情而言,政策予以放宽所解决的乃是,“能不能取”这一情况。然而,于执行层面存在的技术问题,所卡住的则是,“怎么取”这么个状况。政策推进前行的速率相对较快,而系统却难以同步跟上,致使老百姓处于两者之间被卡住,导致无论哪一方都无法畅通往来。

解决问题的笨办法

公积金提取失败原因

踩了这么多坑,我总结了几条不算经验的经验。

径直前往线下的那个窗口,要是在网上弄不好那就别执拗强求,带上身份证,带上银行卡,带上全部的证明材料,去到柜台一次性清晰明了地讲明白,窗口那儿有人当面儿给你查,总归要比自己对着那些红字毫无头绪地瞎猜要好得多。

拨打电话,要记住12329这个号码,有些问题系统讲不明白,但是人工客服能告知你具体卡在了哪一步,就像上面提到的联行号问题公积金提取失败原因,在网上怎么都没办法搞定,打一通电话反倒解决得迅速了。

更换渠道,倘若这个应用程序不达要求那就去尝试更换一个公众号,要是这个公众号不符合条件那就去试用网页版本,针对同一业务,不同入口处的校验准则有时并不相同,极为玄妙,然而你却不得不予以相信。

预先去更新信息,诸如银行卡预留的信息,还有公积金账户登记的信息,每隔一段时间就去检查一番,等到要去取钱之际才发觉信息不对得上,那样的焦虑感着实是很要命的。

别卡在月底以及节假日的时候。系统进行维护这回事,年末结账这事儿,银行开展升级这个情况,这些事情全都不会提前给你通告,然而你提交之际恰好碰上,那就只能等待了。

写在最后

钱是你的,但取不取得到,不全由你说了算。

在二零二六年的春季时节,全国服务业大会方才开完,国内生产总值里服务业的贡献正变得愈发大,公积金新政策也是一批接着一批地出现,看上去都是朝着好的趋势去发展。然而落实在个人身上的时候,深夜对着手机屏幕当中的红色字去发呆的人,依旧是我们自身。

我于昨日所进行的申请行动,最终的结果仍是以失败而告终,系统给出的提示内容为“信息校验未通过”,并未给出更多的详细具体的数据信息。今日计划前往窗口去进行排号的相关操作。

希冀你能够比我更为顺遂,不要如同我这般,在半夜三点之际,跟一个不善言辞的系统动怒。

以上,共勉。

在线客服
联系方式

热线电话

18225968333

上班时间

周一到周五

公司电话

13065553707

二维码
线